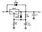
digital_blue said:shouldn't that be always (or when Vin is >3V) 3V?
and btw, what is "too hot" for the lm317? imo it is getting quite warm when touching it, but i have no idea how much would be too much...
You will not be able to put 3V in and get 3V out, there is a dropoff voltage(a small voltage that is "lost" through the regulator). Too hot is when you burn your fingerIf it's bearable, it's okay.
you got me wrong there i think. he was talking about the voltage differential being responsible for the heat generated by the lm317 (more Vdiff equals more temp).
as i understand it the voltage differential is always 3V in our case, no matter what current. so the laser power shouldn't have an effect on the temperature?

